Angew. Chem. :GSH驱动光化学产生氢自由基(H•)用于光动力治疗

光动力治疗(PDT)作为一种氧气依赖性的治疗手段,由于其优异的时空可控性和无创性等优点目前深受科研工作者的关注。但实体肿瘤内部高度乏氧的特性使PDT这种基于活性氧(ROS)氧化杀伤的治疗策略受到严重限制。同时,肿瘤细胞胞内高度表达的谷胱甘肽(GSH)又会进一步中和本就不足的ROS,也是制约实体瘤PDT治疗效果的重要因素。
与强氧化性的羟基自由基不同,氢自由基(H·)具有特殊的双重氧化还原性质。常氧环境下H·通过与氧气反应快速转化为超氧阴离子自由基(O2·−)的方式促进ROS产生,而乏氧环境下H·则展现出强还原性。遗憾的是H·产生条件往往过于苛刻,目前关于H·原位产生方法、H·参与或主导PDT治疗的研究尚处于初步阶段。

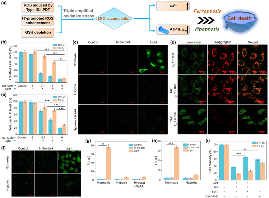
近日,南京大学冯福德教授团队报道了一种基于光-GSH协同激活的有机光敏剂TAF,发现TAF可作为一种H·发生器实现对肿瘤细胞的高效清除。在常氧环境下,H·作为一种促氧化剂实现细胞内的三重放大的氧化应激,诱导癌细胞以一种铁死亡和凋亡并存的模式死亡。乏氧下,依靠H·的强还原性(还原细胞色素c等)实现不依赖于ROS(无需O2)的还原治疗。

首先,作者通过顺磁共振测试、高分辨质谱检测TEMPO捕获自由基加合物、亚甲基蓝的还原等实验确认了H·的产生。其次,通过选用不同的底物分子,探索了H·对不同化学键的反应性。此外,发现增加GSH浓度有利于提高O2·−的产生水平。这些结果表明由GSH驱动光化学产生H·是调控ROS水平的有效策略。同时,以菁染料Cy3作为H·探针揭示了细胞内TAF的光敏化性质和H·光化学产生能力。最后,体外细胞实验证实常氧下,TAF借助H·可实现三重放大氧化应激,诱导肿瘤细胞以铁死亡和凋亡并存的多模式机制死亡,而乏氧下利用H·的强还原性实现以凋亡为主的方式促进肿瘤细胞的高效清除。

该工作设计了一种基于GSH-光协同激活的H·原位产生方法,提出由H·介导的肿瘤细胞内光氧化还原催化策略并用于光动力治疗,阐明“H·介导的ROS生成” 和“非氧依赖的光催化消除GSH”机制,为解决肿瘤PDT过程中的氧依赖性问题、发展可激活式PDT提供新的理论和实验基础。
论文信息
Photocatalytic Generation of Hydrogen Radical (H⋅) with GSH for Photodynamic Therapy
Jinlei Peng, Ke Du, Dr. Jian Sun, Xianli Yang, Xia Wang, Xiaoran Zhang, Gang Song, Prof. Dr. Fude Feng
文章第一作者是南京大学的博士研究生彭金磊,通讯作者是南京大学化学化工学院的冯福德教授。
Angewandte Chemie International Edition
DOI: 10.1002/anie.202214991
